กระบวนการพิจารณาบทความ
กระบวนการพิจารณาบทความของวารสาร
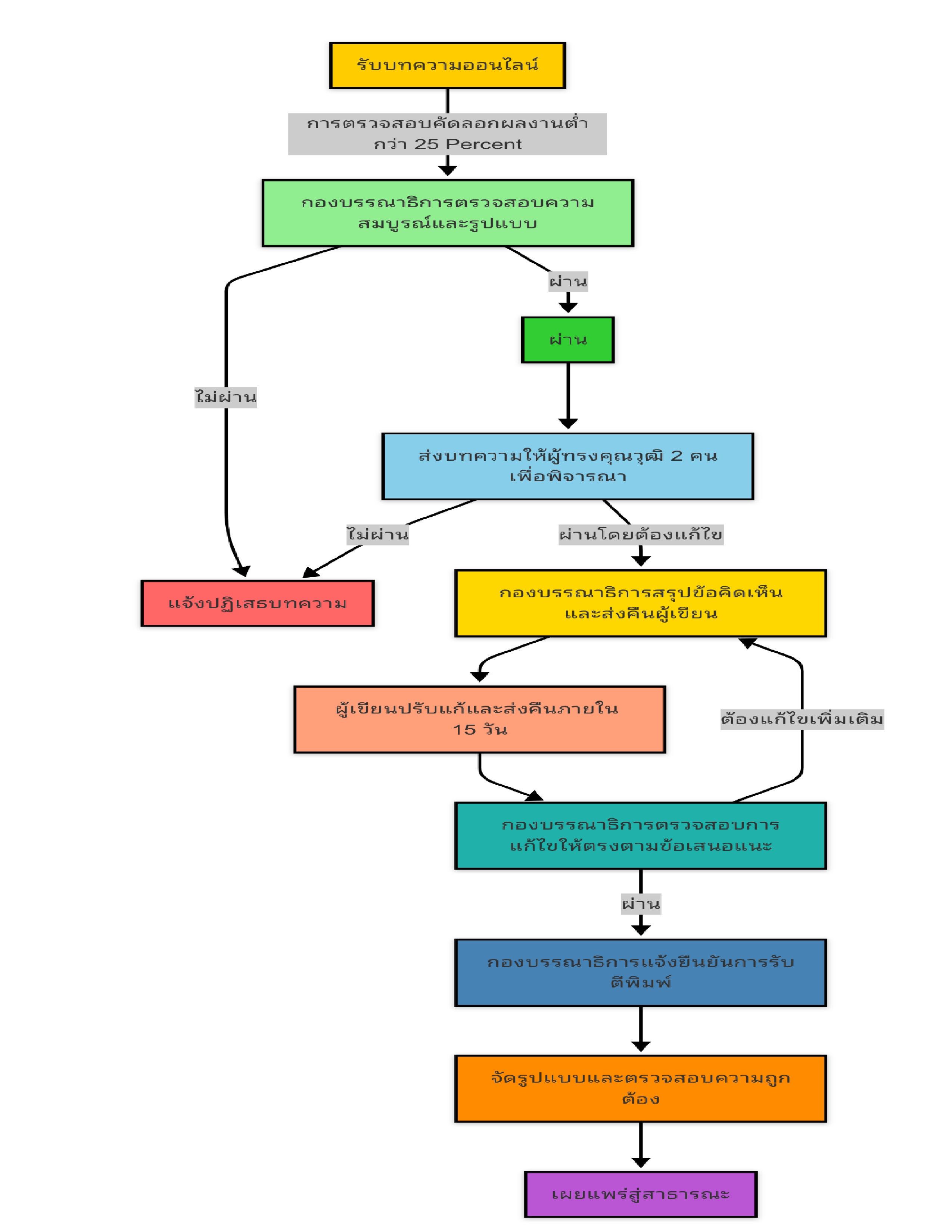
วารสารเศรษฐศาสตร์ มหาวิทยาลัยแม่โจ้ เปิดรับบทความทั้งภาษาไทยและอังกฤษในรูปแบบ บทความวิจัย (Research) และบทความวิชาการ (Viewpoint) จากนักวิชาการ คณาจารย์ นักศึกษา และผู้สนใจทั่วไป โดยบทความที่ส่งมาตีพิมพ์ ต้องไม่เคยเผยแพร่มาก่อน และไม่อยู่ระหว่างการพิจารณาจากวารสารอื่น ทุกบทความต้องเป็นไปตามหลักเกณฑ์ของวารสาร และจะได้รับการประเมินโดย ผู้ทรงคุณวุฒิในสาขาที่เกี่ยวข้องอย่างน้อย 3 ท่าน ผ่านกระบวนการ Double-blind peer review เพื่อให้มั่นใจในคุณภาพและความน่าเชื่อถือของเนื้อหาความคิดเห็นที่ปรากฏในบทความเป็นความรับผิดชอบของผู้เขียน และไม่จำเป็นต้องสะท้อนมุมมองของกองบรรณาธิการ
ทั้งนี้ วารสารไม่สงวนลิขสิทธิ์การคัดลอก แต่ต้องมีการอ้างอิงแหล่งที่มาอย่างถูกต้อง


